Traction SmartGuide Launches to Simplify Education Decisions
A New Approach to Education Planning
After months of development and testing, Traction SmartGuide has officially launched its 1.0 web version. This isn't just another college search tool—it's designed to solve a fundamental problem in education decision-making: information overload.
"Families don't need more data," explains the development team. "They need clarity amid hundreds of university websites, conflicting advice, and high-stakes choices that could shape someone's future for decades."

Seeing Around Corners
The platform's unique value lies in its simulation approach. Traditional counseling relies on past patterns, but Traction creates dynamic models of possible futures. Want to know what happens if you raise your GPA from 3.0 to 3.5? Considering a gap year before college? The tool lets you test these scenarios before committing real time or money.
"We're not replacing human advisors," clarifies the team. "We're giving students superpowers to explore options they might never have considered."
Three Core Features
1. International Education Planning
The conversation begins simply—"I want to study abroad"—and evolves through natural dialogue. Traction asks thoughtful questions about preferences, budgets, and goals, then generates not just school lists but complete timelines with milestones.
Caption: Conversation-based interface guides users through planning
Every element on the roadmap is interactive. Click on "GPA 3.7 & IELTS 6.5" and see exactly which courses to focus on or how to strengthen your language skills.
2. Major & Career Mapping
Most tools stop at admissions, but Traction extends through graduation. Its career module helps students:
- Discover majors aligned with their strengths
- Compare international job prospects
- Plan course selections for specific industries
The team notes this area will expand significantly in future updates.
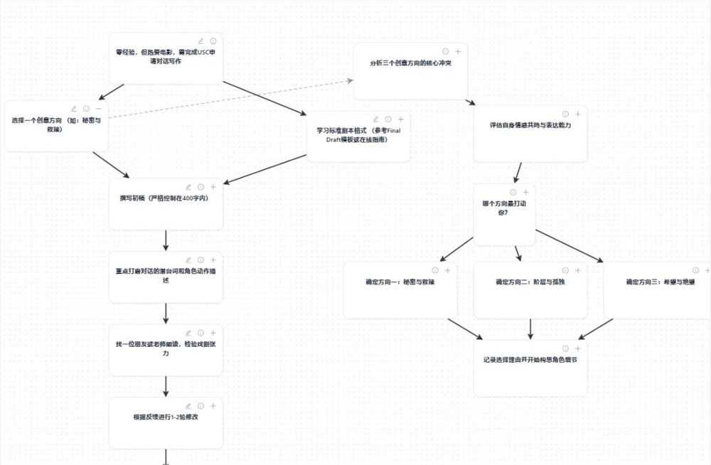
3. Essay Brainstorming
Facing a blank page? Traction won't write your essay but helps uncover meaningful stories through guided questions:
- What experiences shaped you?
- Why does this major matter to you?
- What do you want admissions officers to remember?
Caption: Essay brainstorming interface for USC directing program
What Makes It Different
While competitors offer static databases or prediction algorithms, Traction focuses on:
- Conversational Exploration - No forms or multiple-choice quizzes; just talk naturally about your goals
- Dynamic Roadmaps - Every plan adjusts in real-time as you change variables
- Source Transparency - All recommendations trace back to original university data, not secondhand summaries
- Endless Experimentation - Test alternatives without real-world consequences
The team emphasizes: "This isn't about right answers—it's about finding your best path through intelligent trial and error."
Key Points
- Launched: Traction SmartGuide 1.0 web version
- For: Students navigating education decisions (especially international)
- How it works: AI-powered conversations generate interactive roadmaps
- Unique feature: Future simulation for academic/career paths
- Upcoming: Expanded career planning modules




